raissa xie
Cart 0
raissa xie
designing / researching / creative imaginings
 

I design and research systems, services, and processes that move towards more equitable futures.

Screen Shot 2020-12-05 at 11.17.25 PM copy.png
 

A BIT ABOUT ME

As a caretaker for my sibling who is disabled and being in an immigrant family, I was constantly observing injustices in a world not designed for them. In an effort to better understand the built environment and the decision making behind it, I earned my bachelor’s in architecture and psychology at Washington University in St. Louis.

 
Screen+Shot+2020-12-05+at+11.42.37+PM.jpg
Screen+Shot+2020-12-05+at+11.42.57+PM.jpg
 
Screen Shot 2020-12-05 at 11.17.25 PM copy.png

Design for America

There, I co-founded the Design for America chapter at WashU, where I was first introduced to human-centered design and the social impact space. At the time, I was optimistic to have found a way that design could improve people’s lives.

 
Screen Shot 2020-12-05 at 11.47.01 PM.png
Screen Shot 2020-12-05 at 11.47.09 PM.png
 
Screen Shot 2020-12-05 at 11.17.25 PM copy.png

User Experience Research

I started my work in design as a user experience researcher and designer.


onboarding non-technical blockchain users

Designing information architecture and content of IBM Blockchain’s documentation website to support people who are new to Hyperledger Fabric Blockchain in finding the information they need to onboard and troubleshoot a blockchain network.

learn more
Blockchain-Difference.gif

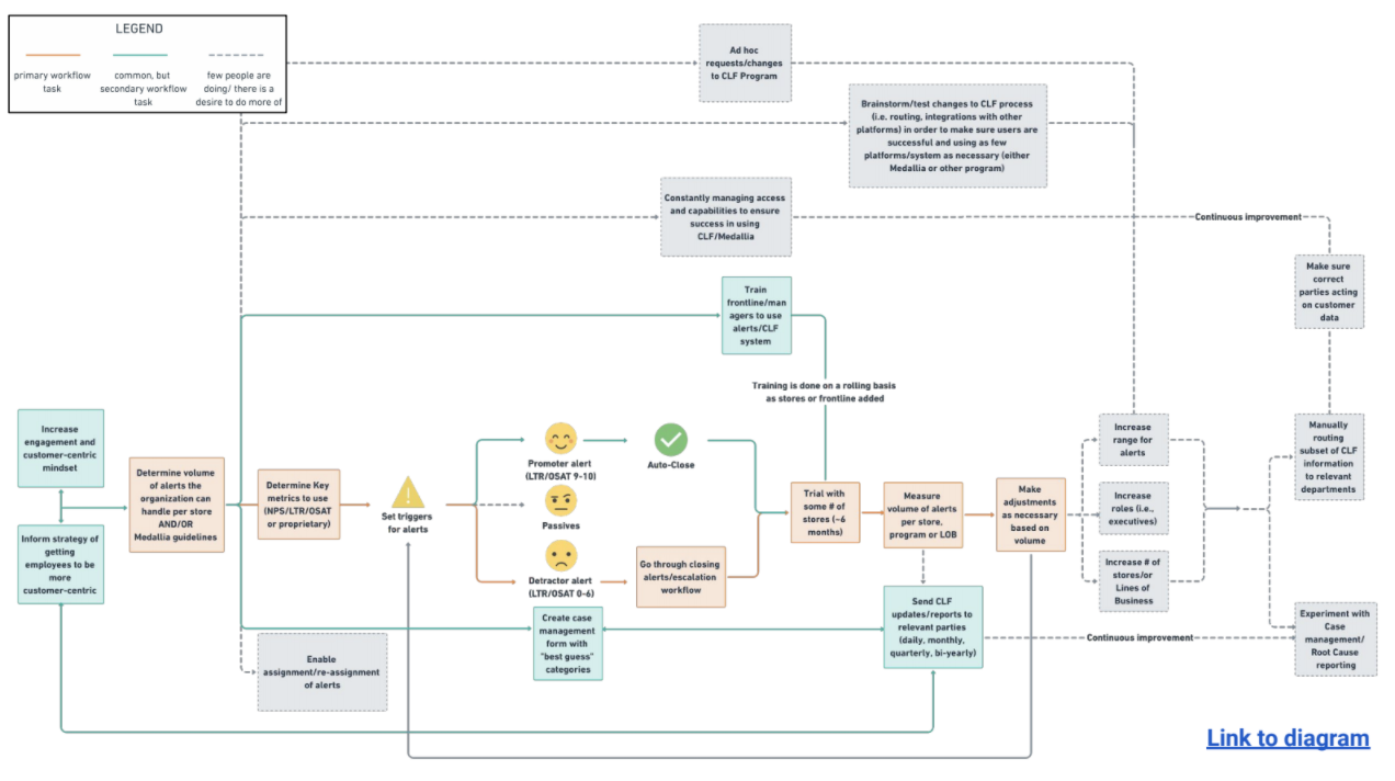
making customer experience SELF-SERVICE

Understanding current ways that customer experience teams design workflows for and action on customer feedback in order to enable self-administration capabilities that reflects users’ needs for Medallia.

learn more
Screen Shot 2020-12-10 at 9.20.47 PM.png

After working in user experience research and co-founding Medallia’s corporate social responsibility arm, the disparities of the Bay area and the technology industry left me disillusioned. I began to question the impact, ethics, and role of corporate social responsibility, technology, and design, and felt myself feeding a broken system that I wanted to break, but didn’t know how.

Screen Shot 2020-12-05 at 11.17.25 PM copy.png

Parsons School of Design

I joined Parsons’ Transdisciplinary Design program in search of new ways forward, and to deepen my understanding of design practices.


Building Accountability in a Digital Census

A system of tools created for Census takers and librarians to document and identify concerns in order to drive accountability and action in preparation for the 2020 Census, the first digital census. This project was previously in implementation prior to COVID-19, in partnership with the Digital Equity Lab at the New School.

learn more
portfolio-census2.jpg

visualizing data-driven climate futures

A 2031 broadcast from the fictional future news source, Global News Network. This newscast imagines what could happen if politicians continually turn to bandaid solutions that prioritize their own re-election over addressing the climate crisis. This project was completed as part of a Speculative Design studio in the Transdisciplinary Design program, and won First Place for the Emerging Designer and People’s Choice award at the Primer 2020 conference.

learn more

mapping equity in design

An investigation into the state of equity in the design field conducted Spring 2020 as part of an independent study at Parsons, in collaboration with Project Inkblot. Conducted landscape analysis and 1:1 interviews with equity-design practitioners, understanding how and why they begin incorporating equity-centered practices in their design work, as well as where they see the future going.

learn more
 

 

Recent work

I am currently a design researcher at Openbox, where I’m using qualitative research methods in an equity-centered design process for better urban living, and listening 👂🏼to a lot of audiobooks while biking 🚲 to our Red Hook studio.

My recent work also includes fellowships at the City of Boston’s Mayor’s Office of New Urban Mechanics and design research at Diagram.


designing an inclusive regional park in san diego

An 11-month research and design process that resulted in a cohesive vision and strategic plan for the Balboa Park Cultural Partnership, which led to a set of strategies and recommendations that make Balboa Park’s Cultural District’s common spaces an inclusive and cohesive experience. As the project lead, Openbox led the project with a team of design partners, as well as the research process. Research included hour-long interviews with 25+ Balboa Park stakeholders, 90-minute interviews with 25 community participants, as well as short intercepts with Park visitors.

learn more

Developing personalized support systems for cancer patients and care partners

Design-led research for Diagram, understanding the needs of late-stage lung and prostate cancer patients and care partners as they transition to different medications in order to create a better care support program across the entirety of their cancer journey.

learn more

reflecting diverse communities in a maine art museum

The Portland Museum of Art's Campus Unification and Expansion project is dedicated to making the museum a place where "Art for All" is a reality. After the design team was selected as part of the design competition, Openbox engaged in a 6-month process, partnering with oganizations and individuals representing the diverse communities of Maine, including Wabanaki people, youth, and immigrant families, to inform actionable design directives.

Learn more

bringing energy retrofitting to small landlords in boston

Research on affordable energy retrofits for small landlords to develop a scalable framework for different groups within the City of Boston to begin collaboration, as a Mayor’s Office of New Urban Mechanics summer fellow.

learn more

Understanding experiences of patients with Sickle Cell Disease

Design research and analysis of stories of people living with sickle cell disease. The patient journey was based on a series of one-on-one interviews conducted with patients, caregivers, and providers while contracting at Diagram.

learn more

Screen Shot 2020-12-05 at 11.17.25 PM copy.png

I bring design-led research, creative imaginings, and cross-disciplinary collaboration to co-create playful, thoughtful, and equitable design.

Screen Shot 2020-12-05 at 11.17.25 PM copy.png

When not designing and researching, I’m probably dancing 💃🏻, drawing 🎨, or devouring heaps of dumplings 🥟